Положення про правила призначення і виплати стипендій
здобувачам вищої освіти
Національного аерокосмічного університету
«Харківський авіаційний інститут»
Затверджено:
Вченою радою
Національного аерокосмічного університету
«Харківський авіаційний інститут»
протокол №2 від 24 вересня 2025 року
СУЯ ХАІ-НОВ-П/007:2017
Дата введення 25 вересня 2025 року
Редакція №8
1. Загальні положення
1.1. Положення про правила призначення і виплати стипендій здобувачам вищої освіти (далі – Положення) розроблено згідно із Законом України «Про вищу освіту, «Порядком призначення і виплати стипендій», затвердженого постановою Кабінету Міністрів України від 12 липня 2004 р. № 882 «Питання стипендіального забезпечення» (у редакції постанови Кабінету Міністрів України від 28 грудня 2016 р. № 1050, зі змінами) (далі – Порядок), Постановою Кабінету Міністрів України від 28 грудня 2016 р. № 1047 «Про розміри стипендій у державних та комунальних навчальних закладах, наукових установах» (зі змінами), «Порядком використання коштів, передбачених у державному бюджеті для виплати соціальних стипендій студентам (курсантам) закладів фахової передвищої, вищої освіти», затверджених Постановою Кабінету Міністрів України від 28 грудня 2016 р. № 1045 (зі змінами) та іншими законодавчими актами, що стосуються питань призначення й виплати стипендій.
1.2. Дія цього Положення поширюється на осіб, які навчаються в Національному аерокосмічному університеті «Харківський авіаційний інститут» (далі – Університет) за рахунок коштів загального фонду державного бюджету: здобувачів фахової передвищої, вищої освіти денної форми здобуття освіти (крім осіб, які навчаються за спеціальностями галузі знань «Державне управління» або спеціальністю «Публічне управління та адміністрування» за замовленням НАДС); аспірантів і докторантів, які навчаються з відривом від виробництва.
1.3. Призначення стипендій починається з першого числа місяця, що йде за датою закінчення семестрового контролю відповідно до цього Положення.
1.4. Студентам, аспірантам і докторантам, які навчаються згідно з угодами, укладеними між Університетом і фізичними або юридичними особами, стипендії можуть виплачуватися за рахунок коштів цих осіб, якщо це передбачено умовами укладеної угоди і цього Положення.
1.5. Особам, які навчалися згідно з угодами, укладеними між Університетом і фізичними або юридичними особами, і яких в установленому порядку переведено (поновлено) на здобуття освіти за державним замовленням за денною формою здобуття освіти (з відривом від виробництва) у межах Університету, призначення й виплата стипендій здійснюються згідно з цим Положенням, а саме:
1) академічної – після закінчення семестрового контролю, що йде за датою переведення;
2) соціальної – за процедурою і в терміни, визначені цим Положенням.
1.6. Призначення й виплата стипендій студентам, які є іноземними громадянами і особами без громадянства, провадяться відповідно до міжнародних договорів України й актів Кабінету Міністрів України.
1.7. Призначення й виплата академічних стипендій студентам, аспірантам, докторантам з числа іноземних громадян та осіб без громадянства, які постійно проживають в Україні, осіб, яким надано статус біженця в Україні, осіб, які потребують додаткового або тимчасового захисту, осіб, яким надано статус зарубіжного українця, що перебувають в Україні на законних підставах, у разі, коли вища освіта здобувається ними в межах квот, визначених Кабінетом Міністрів України, здійснюються на загальних підставах відповідно до цього Положення.
1.8. Призначення й виплата академічних стипендій студентам, аспірантам, докторантам, які є іноземцями і навчаються в Університеті згідно з угодами про міжнародну академічну мобільність, можуть здійснюватися за рахунок власних надходжень Університету.
1.9. Особам, що навчаються в Університеті, можуть призначатися:
1) академічні стипендії:
– для студентів – за результатами здобуття освіти в Університеті,
– для аспірантів, докторантів, які навчаються за денною формою здобуття освіти (з відривом від виробництва), – на підставі наказу ректора Університету про зарахування;
2) соціальні стипендії:
– для окремих категорій громадян – на підставі законів, у яких установлено державні пільги й гарантії щодо призначення соціальних стипендій.
1.10. Положення та зміни до нього оприлюднюються не пізніше ніж за тиждень до початку навчального семестру.
1.11. Для вирішення питань щодо призначення й позбавлення академічної або соціальної стипендії (у тому числі спірних), надання матеріальної допомоги здобувачам вищої освіти, заохочення кращих з них за успіхи у навчанні, участь у науковій, науково-технічній, громадській, спортивній діяльності наказом ректора Університету утворюються стипендіальні комісії.
До складу стипендіальної комісії Університету входять ректор Університету, представники фінансових підрозділів, декани факультетів, представники органів студентського самоврядування, первинної профспілкової організації студентів, аспірантів, докторантів Університету. До складу стипендіальних комісій факультетів входять декани факультетів, заступники деканів факультетів, представники органів студентського самоврядування та первинної профспілкової організації студентів.
Особам, які входять до складу стипендіальних комісій, під час їхнього знаходження у відпустці, у відрядженні, на період тимчасової непрацездатності, а також з інших поважних причин, дозволяється направляти для участі у засіданні відповідної стипендіальної комісії іншого працівника свого підрозділу, якого наказом по Університету призначено виконуючим обов’язки за посадою відсутньої особи, яка входить до складу стипендіальної комісії. Працівник, якого наказом по Університету призначено виконуючим обов’язки за посадою відсутнього члена стипендіальної комісії, повинен володіти всією необхідною інформацією, доповідати з питань порядку денного засідання стипендіальної комісії, здійснювати всі права і виконувати всі обов’язки особи, яка входять до складу стипендіальної комісії за посадою.
При цьому кількість осіб, які представляють у стипендіальних комісіях органи студентського самоврядування та первинної профспілкової організації студентів, аспірантів, докторантів Університету, повинна становити не менш ніж 50 % складу стипендіальної комісії.
1.12. Рішення стипендіальної комісії Університету або стипендіальної комісії факультету вважається прийнятим, якщо за нього проголосували більш ніж 2/3 членів, які входять до складу цієї комісії. У своїй роботі стипендіальна комісія керується законами України та іншими нормативно-правовими актами, у яких визначено права й обов’язки осіб, що навчаються, статутом Університету та цим Положенням.
1.13. Стипендіальна комісія Університету протягом одного робочого дня доводить установлені ліміти стипендіатів до стипендіальних комісій факультетів пропорційно до кількості студентів, які навчаються за державним замовленням.
1.14. Стипендіальна комісія факультету визначає кількість стипендіатів на факультеті на певному курсі за певною спеціальністю протягом одного робочого дня після ознайомлення з установленими лімітами стипендіатів і подає для розгляду до стипендіальної комісії Університету у вигляді сформованих рейтингів успішності студентів .
1.15. Зауваження від студентів стосовно формування рейтингу успішності можуть подаватися до стипендіальних комісій факультетів протягом наступного робочого дня після оприлюднення рейтингу успішності.
1.16. Спірні питання щодо визначення індивідуального рейтингу успішності студентів за їх заявою вирішує стипендіальна комісія Університету.
1.17. Рейтинг успішності студентів затверджує стипендіальна комісія Університету не пізніше п’яти робочих днів з моменту доведення лімітів стипендіатів до стипендіальних комісій факультетів.
1.18. За поданням стипендіальної комісії ректор Університету затверджує реєстр осіб, яким призначаються стипендії, у разі, коли рішення стипендіальної комісії не суперечить вимогам законодавства й цього Положення.
1.19. Стипендіальні комісії факультетів протягом двох днів формують проєкти наказів про призначення стипендій відповідно до затвердженого реєстру й передають їх для підписання ректору.
1.20. Стипендії в Університеті виплачуються один раз на місяць.
1.21. Студентам, що навчаються в Університеті, стипендія призначається з першого числа місяця, що йде після закінчення семестрового контролю, згідно з навчальним планом на період до визначення результатів наступного семестрового контролю.
Якщо Правилами прийому на навчання до Університету передбачено зарахування студентів до Університету з дати, що не збігається з початком календарного місяця, академічна стипендія таким студентам виплачується в сумі, пропорційній кількості календарних днів, які залишаються до закінчення такого місяця.
1.22. У разі зарахування аспіранта (докторанта) на здобуття освіти до Університету з дати, що не збігається з початком календарного місяця, академічна стипендія йому виплачується в сумі, пропорційній кількості календарних днів, які залишаються до закінчення такого місяця.
1.23. У разі коли термін закінчення здобуття освіти особи, яка отримує академічну або соціальну стипендію, настає до закінчення місяця або стипендіат вибуває з Університету до закінчення терміну здобуття освіти, їм виплачується стипендія в повному обсязі за останній місяць здобуття освіти.
1.24. У період тимчасової непрацездатності, підтвердженої довідкою закладу охорони здоров’я, особа отримує академічну або соціальну стипендію в призначеному їй розмірі.
1.25. Особа, яка протягом попереднього навчального семестру отримувала академічну стипендію і внаслідок тимчасової непрацездатності, підтвердженої довідкою закладу охорони здоров’я, не склала семестровий контроль у термін, визначений навчальним планом, має право на отримання академічної стипендії в розмірі мінімальної ординарної (звичайної) академічної стипендії Університету. Рішенням ректора Університету таким особам встановлюється термін ліквідації академічної заборгованості, але не більш ніж місяць з дня припинення тимчасової непрацездатності, після чого питання призначення академічної стипендії такій особі вирішується на загальних підставах відповідно до цього Положення. У разі коли особі призначена академічна стипендія, здійснюється перерахунок коштів і виплата академічної стипендії в повному обсязі. Якщо стипендіат втратить право на призначення академічної стипендії, то виплата такої стипендії припиняється, відшкодування коштів, отриманих такою особою під час ліквідації академічної заборгованості, не здійснюється.
1.26. На час проходження практики або проведення іншої трудової діяльності з дозволу Університету стипендіат зберігає право на отримання стипендії.
1.27. Стипендіатам, призваним на військову службу за призовом під час мобілізації, на особливий період, на військову службу за призовом осіб із числа резервістів в особливий період, протягом строку перебування на військовій службі виплачується стипендія у розмірі, встановленому згідно з цим Положенням за результатами навчання в останньому перед призовом навчальному семестрі.
1.28. Студентам, яких відповідно до наказу ректора Університету поновлено на здобуття освіти за державним замовленням, у разі наявності в них права на призначення соціальної стипендії така стипендія призначається за процедурою і в терміни, визначені в цьому Положенні.
1.29. Університет має право надавати матеріальну допомогу та заохочення здобувачам вищої освіти, які навчаються за державним замовленням за денною формою здобуття освіти (з відривом від виробництва) за рахунок (за наявності) коштів, передбачених у кошторисі Університету, затвердженому в установленому порядку. Порядок використання коштів для надання матеріальної допомоги і заохочення в Університеті викладено в розділі V цього Положення.
1.30. Студенти, аспіранти (докторанти), які реалізують право на академічну мобільність і зберігають статус здобувача вищої освіти (наукового ступеня) за денною формою здобуття освіти (навчаються з відривом від виробництва) в Університеті, протягом терміну здобуття освіти за програмою академічної мобільності в іншому навчальному закладі поза межами України, отримують стипендію, призначену відповідно до цього Положення, у разі якщо умовами договору про здобуття освіти за програмою академічної мобільності, укладеному ними із закладом освіти за основним місцем здобуття освіти, регулярної безповоротної фіксованої фінансової підтримки в грошовій формі протягом усього терміну здобуття освіти за програмою академічної мобільності в іншому навчальному закладі не передбачено або передбачено в розмірі, що в перерахунку на національну грошову одиницю України на дату укладення договору про академічну мобільність є меншою за розмір стипендії, яку призначено особі відповідно до цього Положення.
2. Академічні стипендії в Університеті
2.1. Право на призначення академічної стипендії мають студенти, що навчаються в Університеті за державним замовленням за рахунок коштів загального фонду державного бюджету, яких включено до рейтингу успішності і які посідають у ньому відповідне місце за результатами останнього навчального семестру, що надає таким студентам (включаючи студентів, що мають право на отримання соціальних стипендій) право бути включеними до ліміту стипендіатів.
2.2. Академічними стипендіями є:
1) стипендії, засновані Президентом України, Верховною Радою України, Кабінетом Міністрів України (у тому числі іменні), які призначаються здобувачам вищої освіти за результатами здобуття освіти за певним освітнім (освітньо-кваліфікаційним) рівнем, розмір і порядок призначення яких визначаються окремими нормативно-правовими актами;
2) ординарні (звичайні) академічні стипендії;
3) стипендії у підвищеному розмірі:
- студентам, які досягли особливих успіхів у навчанні;
- студентам, які навчаються за спеціальностями, визначеними в переліку спеціальностей галузей, для яких встановлюється підвищений розмір академічних стипендій, затвердженому в установленому порядку.
2.3. Розмір академічних стипендій визначається, виходячи з установленого Кабінетом Міністрів України розміру мінімальної ординарної (звичайної) академічної стипендії, з урахуванням типу університету, умов і напряму здобуття освіти, успішності стипендіата. У разі, коли розмір стипендії, розрахований відповідно до цього Положення, визначено в гривнях з копійками, розмір такої стипендії округлюється до найближчого цілого числа, більшого за розрахункове. У разі коли стипендіат має право на призначення кількох академічних стипендій, виплачується одна стипендія найбільшого розміру, якщо інше не передбачено законодавством.
2.4. Мінімальний розмір ординарної (звичайної) академічної стипендії становить 2000 гривень на місяць для студентів Університету, які навчаються за освітньо-кваліфікаційним рівнем «бакалавр», «магістр», крім тих, що навчаються за спеціальностями, для яких встановлюються академічні стипендії у підвищеному розмірі.
2.5. Мінімальний розмір ординарної (звичайної) академічної стипендії становить 2550 гривень на місяць для студентів Університету, які навчаються за освітньо-кваліфікаційним рівнем «бакалавр» або «магістр» за спеціальностями, для яких встановлюються академічні стипендії у підвищеному розмірі.
2.6. Розмір ординарної (звичайної) академічної стипендії може змінюватися відповідно до чинного законодавства України.
2.7. Університет у межах коштів, передбачених для виплати стипендій, призначає академічні стипендії студентам згідно з рейтингом успішності, що складається на основі об’єктивних і прозорих характеристик, прямих вимірів навчальних досягнень здобувачів вищої освіти з кожного навчального предмета (дисципліни) і до якого включаються всі студенти, які навчаються на певному факультеті за денною формою здобуття освіти за відповідними курсом і спеціальністю.
2.8. Рейтинг успішності студентів, які навчаються на одному факультеті Університету за денною формою здобуття освіти за відповідними курсом і спеціальністю, оприлюднюється на офіційному веб-сайті Університету не пізніше, ніж через три робочих дні після прийняття відповідного рішення стипендіальною комісією.
2.9. Рейтинг успішності, відповідно до якого студентам Університету призначаються і виплачуються академічні стипендії протягом наступного навчального семестру, складається за результатами останнього навчального семестру за кожними факультетом, курсом і спеціальністю на основі успішності з кожного навчального предмета (дисципліни) з урахуванням участі в науковій, науково-технічній діяльності, громадському житті й спортивній діяльності.
2.10. Вчена рада Університету за погодженням з органом студентського самоврядування Університету й Первинною профспілковою організацією студентів Університету затверджує і оприлюднює «Порядок формування рейтингу успішності студентів Університету» (додаток А) з урахуванням вимог Примірного порядку формування рейтингу успішності, що затверджується Міністерством освіти і науки України.
2.11. Порядок формування рейтингу успішності студентів Університету з моменту затвердження є невід’ємною складовою частиною цього Положення.
2.12. Перед початком підведення підсумків кожного семестрового контролю вчена рада Університету з урахуванням видатків на стипендіальне забезпечення, затверджених Університетом в установленому законодавством порядку, визначає однаковий для всіх факультетів, курсів та спеціальностей ліміт стипендіатів, яким буде призначатися академічна стипендія за результатами такого семестрового контролю. Цей показник встановлюється у відсотках (у діапазоні від 40% до 45%) фактичної кількості студентів денної форми здобуття освіти, які навчаються за державним замовленням на певному факультеті, курсі за певною спеціальністю станом на перше число місяця, наступного за датою закінчення семестрового контролю згідно з навчальними планами для відповідних факультетів.
2.13. Перед початком підведення підсумків семестрового контролю за другий семестр відповідного навчального року також установлюється ліміт осіб, які зараховані на перший рік здобуття освіти за певним рівнем освіти і яким до першого семестрового контролю буде призначатися академічна стипендія на основі конкурсного бала, одержаного під час вступу до Університету.
2.14. Виплата стипендії студентам, які реалізували право на академічну мобільність при одночасному збереженні статусу здобувача вищої освіти за державним замовленням за денною формою здобуття освіти в Університеті за основним місцем здобуття освіти й не отримували регулярної безповоротної фіксованої фінансової підтримки у грошовій формі протягом усього строку здобуття освіти за програмою академічної мобільності в іншому навчальному закладі відповідно до п. 1.30 цього Положення, здійснюється у разі:
1) коли строк здобуття освіти в іншому навчальному закладі не перевищує одного семестру - у розмірі, призначеному стипендіату Університетом за результатами останнього семестрового контролю відповідно до цього Положення;
2) коли строк здобуття освіти в іншому навчальному закладі перевищує один семестр - протягом першого семестру здобуття освіти в іншому навчальному закладі у розмірі, призначеному стипендіату Університетом за результатами останнього семестрового контролю відповідно до цього Положення.
Питання подальшого призначення стипендії вирішується стипендіальною комісією після повернення здобувача вищої освіти до Університету за таких умов:
- визнання результатів, отриманих під час здобуття освіти за програмою академічної мобільності в іншому вищому навчальному закладі, не призвело до збільшення терміну здобуття освіти особи за відповідним освітнім ступенем (освітньо-науковим рівнем) і спеціальністю порівняно з нормативним;
- у разі наявності академічної заборгованості за результатами здобуття освіти за програмою академічної мобільності у здобувача вищої освіти таку заборгованість має бути ліквідовано в установленому законодавством порядку до закінчення першого після повернення особи семестрового контролю згідно з навчальним планом за відповідним курсом і спеціальністю в Університеті.
Якщо на дату закінчення першого після повернення студента семестрового контролю згідно з навчальним планом за відповідним курсом і спеціальністю в Університеті здобувач вищої освіти не має академічної заборгованості, то питання призначення стипендії вирішується стипендіальною комісією відповідно до цього Положення на загальних підставах.
У разі коли строк здобуття освіти студента в іншому навчальному закладі перевищував один семестр і така особа ліквідувала академічну заборгованість відповідно до вимог цього Положення, та в разі позитивного рішення стипендіальної комісії, особі виплачується стипендія, яку не було виплачено за весь період її здобуття освіти за програмою академічної мобільності в іншому навчальному закладі на території України або поза її межами, у повному обсязі.
2.15. Студент вважається таким, що має академічну заборгованість, коли він:
1) протягом навчального семестру до початку поточного семестрового контролю, визначеного в навчальному плані, з будь-якого навчального предмета (дисципліни) набрав менше балів, ніж визначена в Університеті межа незадовільного здобуття освіти;
2) під час семестрового контролю з будь-якого навчального предмета (дисципліни) отримав менше балів, ніж визначена в Університеті межа незадовільного здобуття освіти.
2.16. Академічна стипендія у мінімальному розмірі призначається:
- студентам, які в межах ліміту стипендіатів, визначеного відповідно до цього Положення, згідно з рейтингом займають вищі позиції;
- студентам першого року навчання до першого семестрового контролю на підставі конкурсного бала, отриманого під час вступу до закладу освіти, в межах ліміту стипендіатів, визначеного відповідно до цього Положення.
2.17. Розмір академічної стипендії, призначеної згідно з п 2.16 цього Положення, збільшується на 45,5% у разі, коли за результатами навчання студенти вищої освіти відповідно до рішення стипендіальної комісії займають найвищі рейтингові позиції і мають право на призначення академічних стипендій за особливі успіхи у навчанні.
2.18. Академічна стипендія аспірантам і докторантам, які навчаються за денною формою (з відривом від виробництва), установлюється в розмірі 90 % відповідного посадового окладу, визначеного за схемою посадових окладів (з урахуванням наступних змін в оплаті праці на відповідних посадах), а саме:
1) викладача - для аспірантів;
2) доцента - для докторантів.
2.19. Розмір стипендії докторанта збільшується на розмір доплат за наявний науковий ступінь або вчене звання, установлених у граничних розмірах згідно з нормативно-правовими актами, у разі, коли відповідна освітньо-наукова (наукова) програма за профілем збігається з науковим ступенем або вченим званням. У разі наявності у докторанта кількох наукових ступенів (вчених звань) доплата встановлюється за вищим науковим ступенем (вченим званням). Питання про відповідність наукових ступенів, вчених звань профілю освітньо- наукової (наукової) програми вирішує ректор Університету. Документи, що засвідчують наявність наукового ступеня, вченого звання, повинні відповідати нормам і вимогам, передбаченим законодавством.
2.20. Аспіранти, докторанти мають право на роботу в режимі неповного робочого часу. При цьому академічна стипендія, призначена відповідно до цього Положення, виплачується в повному обсязі.
2.21. Аспірантам, докторантам, які поновили здобуття освіти після наданої їм в установленому порядку перерви в навчанні, та аспірантам або докторантам, яким в установленому порядку продовжено строк здобуття освіти в аспірантурі або докторантурі, академічна стипендія призначається на весь наступний період здобуття освіти.
2.22. Аспірантам, докторантам, які реалізують право на академічну мобільність при одночасному збереженні статусу здобувача вищої освіти / наукового ступеня за денною формою здобуття освіти (з відривом від виробництва) в Університеті і не отримують регулярної безповоротної фіксованої фінансової підтримки у грошовій формі протягом усього терміну здобуття освіти за програмою академічної мобільності в іншому навчальному закладі відповідно до п. 1.30 цього Положення, виплата стипендії припиняється на термін здобуття освіти в іншому навчальному закладі.
Питання виплати стипендії вирішується стипендіальною комісією факультету після повернення такої особи до Університету на основі рішення відповідної кафедри Університету за результатами розгляду письмового звіту здобувача вищої освіти / наукового ступеня.
Обов’язковою умовою прийняття стипендіальною комісією позитивного рішення про виплату стипендії є вимога, що визнання результатів, отриманих під час здобуття освіти за програмою академічної мобільності в іншому навчальному закладі, не призвели до збільшення терміну здобуття освіти особи в аспірантурі, докторантурі Університету порівняно з нормативним.
У разі прийняття зазначеного рішення стипендіальної комісії аспіранту, докторанту виплачується стипендія, яку не було виплачено за весь період здобуття освіти за програмою академічної мобільності в іншому навчальному закладі на території України або поза її межами, у повному обсязі.
3. Соціальні стипендії
3.1. Право на соціальні стипендії мають студенти Університету денної форми здобуття освіти, що навчаються за державним замовленням, які за результатами навчального семестру не мають академічної заборгованості, незадовільних результатів здобуття освіти, яких включено до рейтингу успішності і які не отримують академічних стипендій, не перебувають на державному утриманні (крім дітей-сиріт і дітей, позбавлених батьківського піклування, а також студентів Університету, які в період здобуття освіти у віці від 18 до 23 років залишилися без батьків), які звернулися з відповідною заявою про призначення соціальної стипендії і не перебувають в академічній відпустці, із числа:
1) дітей-сиріт та дітей, позбавлених батьківського піклування, та осіб з їх числа у разі продовження здобуття освіти до 23 років або до закінчення відповідних навчальних закладів, а також студентів, які в період здобуття освіти у віці від 18 до 23 років залишилися без батьків, згідно із ст. 62 Закону України «Про вищу освіту» та ст. 8 Закону України «Про забезпечення організаційно- правових умов соціального захисту дітей-сиріт та дітей, позбавлених батьківського піклування»;
2) осіб, які в період здобуття освіти у віці від 18 до 23 років залишилися без батьків (батьки яких померли/оголошені померлими, загинули або пропали безвісти), відповідно до статті 8 Закону України «Про забезпечення організаційно-правових умов соціального захисту дітей-сиріт та дітей, позбавлених батьківського піклування»;
3) осіб, які мають право на отримання соціальної стипендії відповідно до статей 20-22 і 30 Закону України «Про статус і соціальний захист громадян, які постраждали внаслідок Чорнобильської катастрофи»;
4) шахтарів, які мають стаж підземної роботи не менш як три роки відповідно до ст. 5 Закону України «Про підвищення престижності шахтарської праці»;
5) осіб, батьки яких є шахтарями, що мають стаж підземної роботи не менш як 15 років або загинули внаслідок нещасного випадку на виробництві чи яким встановлено інвалідність І або II групи, відповідно до ст. 5 Закону України «Про підвищення престижності шахтарської праці» - протягом трьох років після здобуття загальної середньої освіти;
6) осіб, визнаних постраждалими учасниками Революції Гідності, учасниками бойових дій відповідно до Закону України «Про статус ветеранів війни, гарантії їх соціального захисту», та їх дітей (до закінчення здобуття освіти у такому закладі, але не довше ніж до досягнення ними 23 років) відповідно до ст. 44 Закону України «Про вищу освіту»;
7) осіб, стосовно яких встановлено факт позбавлення особистої свободи внаслідок збройної агресії проти України, після їх звільнення; дітей осіб, стосовно яких встановлено факт позбавлення особистої свободи внаслідок збройної агресії проти України, а також дітей осіб, стосовно яких встановлено факт позбавлення особистої свободи внаслідок збройної агресії проти України, які загинули/померли (до закінчення такими дітьми навчання, але не довше ніж до досягнення ними 23 років), відповідно до статті 13 Закону України «Про соціальний і правовий захист осіб, стосовно яких встановлено факт позбавлення особистої свободи внаслідок збройної агресії проти України, та членів їхніх сімей»;
8) дітей, один із батьків яких загинув під час масових акцій громадянського протесту або помер внаслідок поранення, контузії чи каліцтва, одержаних під час масових акцій громадянського протесту (до закінчення навчання у такому закладі, але не довше ніж до досягнення ними 23 років), відповідно до статті 44 Закону України «Про вищу освіту»;
9) дітей, зареєстрованих як внутрішньо переміщені особи (до закінчення здобуття освіти у такому закладі, але не довше ніж до досягнення ними 23 років), відповідно до ст. 44 Закону України «Про вищу освіту», а саме:
які перемістилися з територій, для яких не визначено дату завершення бойових дій (припинення можливості бойових дій) або тимчасової окупації, включених до переліку територій, на яких ведуться (велися) бойові дії або тимчасово окупованих Російською Федерацією, затвердженого Мінрозвитку;
в яких внаслідок бойових дій, терористичних актів, диверсій, спричинених збройною агресією Російської Федерації проти України, житлове приміщення знищене або пошкоджене (до ступеня, непридатного для проживання), інформацію про яке внесено до Державного реєстру майна, пошкодженого та знищеного внаслідок бойових дій, терористичних актів, диверсій, спричинених збройною агресією Російської Федерації проти України.
При цьому належність населеного пункту до відповідної територіальної громади, включеної до переліку територій, на яких ведуться (велися) бойові дії або тимчасово окупованих Російською Федерацією, затвердженого Мінрозвитку визначається згідно з адміністративними центрами та територіями територіальних громад відповідних областей, визначених Кабінетом Міністрів України;
10) осіб, яким призначені соціальні стипендії Верховної Ради України для студентів закладів вищої освіти з числа дітей-сиріт та дітей з малозабезпечених сімей відповідно до постанови Верховної Ради України від 24 жовтня 2002 р. №218-ІV (зі змінами);
11) дітей з інвалідністю та осіб з інвалідністю І-ІІІ групи;
12) студентів із сімей, які отримують допомогу відповідно до Закону України «Про державну соціальну допомогу малозабезпеченим сім’ям»;
13) осіб з інвалідністю внаслідок війни відповідно до Закону України «Про статус ветеранів війни, гарантії їх соціального захисту» та їх дітей (до закінчення дітьми навчання у такому закладі, але не довше ніж до досягнення ними 23 років) відповідно до статті 44 Закону України «Про вищу освіту»;
14) дітей загиблих, померлих (тих, що пропали безвісти) учасників Революції Гідності, учасників бойових дій, осіб з інвалідністю внаслідок війни або Захисників і Захисниць України (до закінчення дітьми навчання у такому закладі, але не довше ніж до досягнення ними 23 років) відповідно до Закону України «Про статус ветеранів війни, гарантії їх соціального захисту», статті 44 Закону України «Про вищу освіту»;
15) дітей, які проживають у населених пунктах на лінії зіткнення (до закінчення дітьми навчання у закладі освіти, але не довше ніж до досягнення ними 23 років), відповідно до статті 44 Закону України «Про вищу освіту». Такі діти набувають право на соціальну стипендію, якщо в день звернення за її призначенням населений пункт, в якому вони проживали на момент зарахування до закладу освіти, включено до переліку населених пунктів, що розташовані на лінії зіткнення, з урахуванням положень пункту 1 постанови Кабінету Міністрів України від 15 вересня 2023 р. № 1000 «Деякі питання визначення правового режиму на тимчасово окупованій території України.
При цьому належність населеного пункту до відповідної територіальної громади, включеної до переліку територій, на яких ведуться (велися) бойові дії або тимчасово окупованих Російською Федерацією, затвердженого Мінрозвитку, визначається згідно з адміністративними центрами та територіями територіальних громад відповідних областей, визначених Кабінетом Міністрів України.
3.2. Особи, зазначені в п. 3.1 цього Положення, які вперше претендують або поновлюють право на призначення соціальної стипендії, подають голові стипендіальної комісії Університету відповідну заяву, погоджену стипендіальною комісією факультету, із зазначенням дати й документів, що підтверджують їх право на отримання пільг і гарантій на стипендіальне забезпечення згідно з нормативно-правовими актами.
3.3. Студентам, які мають право на отримання соціальної стипендії і набувають право на отримання академічної стипендії, виплачується тільки один вид стипендії за їх вибором, крім дітей-сиріт та дітей, позбавлених батьківського піклування, та особам з їх числа, а також студентам (курсантам), які в період здобуття освіти у віці від 18 до 23 років залишилися без батьків (батьки яких померли/оголошені померлими, загинули або пропали безвісти), яким одночасно виплачується академічна та соціальна стипендії відповідно до законодавства. У разі, коли стипендіальна комісія вперше розглядає питання про призначення особі соціальної стипендії і при цьому заявник має право на призначення соціальної стипендії одночасно за кількома підставами, визначеними в п. 3.1 цього Положення, за вільним вибором особи в заяві зазначається тільки одна підстава для призначення тільки однієї соціальної стипендії.
3.4. У разі, коли особи, зазначені у підп. 3-11 п. 3.1 цього Положення, мають право на призначення соціальної та академічної стипендій, за їх вільним вибором, зазначеним у письмовому зверненні до голови стипендіальної комісії Університету через стипендіальну комісію факультету, призначається тільки один вид стипендії, яку особа отримуватиме протягом наступного навчального семестру. Якщо студент вибрав отримання академічної стипендії, він втрачає право на отримання соціальної стипендії на наступний навчальний семестр, про що Університет невідкладно інформує орган соціального захисту населення за місцем розташування Університету.
3.5. Особи, зазначені у підп. 1, 2 п. 3.1 цього Положення, мають право на отримання соціальної стипендії незалежно від отримання академічної стипендії.
3.6. Стипендіальна комісія факультету протягом трьох робочих днів з дня отримання заяви від студента приймає рішення щодо наявності в особи права на отримання стипендії. У разі прийняття стипендіальною комісією позитивного рішення відповідна соціальна стипендія призначається з дати звернення.
3.7. Особам, зазначеним у підп. 1-8 п. 3.1 цього Положення, які мають право на призначення соціальних стипендій згідно з цим Положенням, розмір соціальної стипендії, визначеної відповідно до п. 4.5 цього Положення збільшується:
- студентам з інвалідністю із порушеннями зору і слуху - на 50 % мінімальної ординарної (звичайної) академічної стипендії;
- студентам з числа осіб, що входили до складу військових формувань і за рішенням відповідних державних органів направлені для участі в операціях з підтримання миру й безпеки або відряджені до держав, у яких велися бойові дії, - на 30 % мінімальної ординарної (звичайної) академічної стипендії.
3.8. Студенти Університету, які згідно із Законом України «Про статус і соціальний захист громадян, які постраждали внаслідок Чорнобильської катастрофи» мають пільги під час призначення стипендії, за рахунок коштів, передбачених у державному бюджеті на здійснення заходів з ліквідації наслідків Чорнобильської катастрофи, виплачується додаткова соціальна стипендія в сумі 170 гривень.
4. Підстави для призначення соціальних стипендій
4.1. Для отримання соціальної стипендії студенти звертаються через стипендіальну комісію факультету до голови стипендіальної комісії Університету із заявою (додаток Б), у якій зазначають такі відомості:
- прізвище, ім’я та по батькові;
- число, місяць, рік народження;
- зареєстроване й фактичне місце проживання;
- підстава для отримання соціальної стипендії.
До заяви обов’язково додаються копії таких документів:
- паспорта громадянина України;
- свідоцтва про народження дитини;
- довідки про присвоєння реєстраційного номера облікової картки платника податків (не додається фізичними особами, які через свої релігійні переконання відмовляються від прийняття реєстраційного номера облікової картки платника податків і повідомили про це відповідному контролюючому органу і мають відповідну відмітку в паспорті);
- студентського квитка.
4.2. Діти-сироти та діти, позбавлені батьківського піклування, та особи з їх числа у разі продовження здобуття освіти до 23 років або до закінчення відповідних навчальних закладів, а також студенти, які в період здобуття освіти у віці від 18 до 23 років залишилися без батьків, згідно із ст. 62 Закону України «Про вищу освіту» та ст. 8 Закону України «Про забезпечення організаційно- правових умов соціального захисту дітей-сиріт та дітей, позбавлених батьківського піклування» додатково зазначають такі відомості:
- копію рішення органу опіки та піклування про надання статусу дитини- сироти або дитини, позбавленої батьківського піклування, або витяг з обліково- статистичної картки дитини-сироти та дитини, позбавленої батьківського піклування;
- копію свідоцтва про смерть батьків;
4.3. Особи, які в період здобуття освіти у віці від 18 до 23 років залишилися без батьків (батьки яких померли/оголошені померлими, загинули або пропали безвісти), відповідно до статті 8 Закону України «Про забезпечення організаційно-правових умов соціального захисту дітей-сиріт та дітей, позбавлених батьківського піклування» додатково зазначають такі відомості:
- копію свідоцтва про смерть батьків;
- рішення суду про оголошення батьків померлими;
- рішення суду про визнання батьків безвісно відсутніми чи витяг з Єдиного реєстру досудових розслідувань, що засвідчує факт внесення до цього реєстру інформації про те, що особа зникла безвісти, або інформацію з Єдиного реєстру осіб, зниклих безвісти за особливих обставин, отриману в порядку, передбаченому статтею 15 Закону України «Про правовий статус осіб, зниклих безвісти»;
- документ, що підтверджує загибель батьків, виданий військовим формуванням, правоохоронним органом спеціального призначення.
Якщо особу, зазначену у цьому підпункті, виховувала одинока матір, додається витяг з Державного реєстру актів цивільного стану громадян про державну реєстрацію народження дитини, виданий відділом державної реєстрації актів цивільного стану, або довідка про народження, видана виконавчим органом сільської, селищної, міської (крім міст обласного значення) ради, із зазначенням підстави для внесення відомостей про батька дитини до актового запису про народження дитини відповідно до абзацу першого частини першої статті 135 Сімейного кодексу України.
4.4. Особи, які мають право на отримання соціальної стипендії відповідно до статей 20-22 і 30 Закону України «Про статус і соціальний захист громадян, які постраждали внаслідок Чорнобильської катастрофи» додатково зазначають такі відомості:
- копію посвідчення особи, яка потерпіла внаслідок Чорнобильської катастрофи, встановленого зразка, або копію довідки встановленого зразка, виданої неповнолітній дитині померлого громадянина, віднесеного до категорії 1,2 або 3 учасників ліквідації на Чорнобильській АЕС, смерть якого пов’язана з Чорнобильською катастрофою.
4.5. Шахтарі, які мають стаж підземної роботи не менш ніж три роки та особи, батьки яких є шахтарями, що мають стаж підземної роботи не менш ніж 15 років або загинули внаслідок нещасного випадку на виробництві чи стали особами з інвалідністю І або II групи, відповідно до ст. 5 Закону України «Про підвищення престижності шахтарської праці» - протягом трьох років після здобуття загальної середньої освіти додатково зазначають такі відомості:
- довідку з гірничого підприємства із зазначенням стажу підземної роботи;
- акт про нещасний випадок, пов’язаний з виробництвом, за формою Н-1 згідно з додатком 4 до Порядку проведення розслідування й ведення обліку нещасних випадків, професійних захворювань і аварій на виробництві, затвердженого постановою Кабінету Міністрів України від 30 листопада 2011 р. № 1232 «Деякі питання розслідування та обліку нещасних випадків, професійних захворювань і аварій на виробництві»;
- копію довідки медико-соціальної експертизи;
- копію свідоцтва про смерть батька (матері).
У разі неможливості подання особами, зазначеними у підп. З п. 4.3 цього Положення, із числа внутрішньо переміщених осіб довідки з гірничого підприємства із зазначенням стажу підземної роботи подається довідка з Пенсійного фонду України із зазначенням стажу підземної роботи.
4.6. Особи, визнані учасниками Революції гідності, учасниками бойових дій відповідно до Закону України «Про статус ветеранів війни, гарантії їх соціального захисту», та їх дітей (до закінчення здобуття освіти у такому закладі, але не довше ніж до досягнення ними 23 років) відповідно до ст. 44 Закону України «Про вищу освіту» додатково зазначають такі відомості:
- копію посвідчення постраждалого учасника Революції Гідності встановленого зразка;
- копію посвідчення учасника бойових дій встановленого зразка;
-витяг з Єдиного державного реєстру ветеранів війни.
4.6.1. Особи, стосовно яких встановлено факт позбавлення особистої свободи внаслідок збройної агресії проти України, після їх звільнення; дітей осіб, стосовно яких встановлено факт позбавлення особистої свободи внаслідок збройної агресії проти України, які загинули/ померли (до закінчення здобуття освіти у такому закладі, але не довше ніж до досягнення ними 23 років), відповідно ст. 13 Закону України «Про соціальний і правовий захист осіб, стосовно яких встановлено факт позбавлення особистої свободи, внаслідок збройної агресії проти України, та членів їх сімей»
- виписку з Єдиного реєстру осіб, стосовно яких встановлено факт позбавлення особистої свободи внаслідок збройної агресії проти України за формою Мінрозвитку або копію рішення (протоколу) про встановлення факту позбавлення особи особистої свободи внаслідок збройної агресії проти України;
Для дітей, зазначених у цьому пункті
- виписку з Єдиного реєстру осіб, стосовно яких встановлено факт позбавлення особистої свободи внаслідок збройної агресії проти України за формою Мінрозвитку або копію рішення (протоколу) про встановлення факту позбавлення особи особистої свободи внаслідок збройної агресії проти України;
- копію документів, що підтверджує родинний зв’язок з особою, стосовно якої встановлено факт позбавлення особистої свободи внаслідок збройної агресії проти України( свідоцтво про народження, рішення суду про визнання батьківства).
4.7. Діти загиблих, померлих (тих, що пропали без вісти), учасників Революції Гідності, учасників бойових дій, осіб з інвалідністю внаслідок війни або Захисників і захисниць України (до закінчення здобуття освіти у такому закладі, але не довше ніж до досягнення ними 23 років), відповідно до ст. 44 Закону України «Про вищу освіту» додатково зазначають такі відомості:
- копію свідоцтва про смерть батька (матері);
- довідка або посвідчення члена сім’ї загиблого( померлого) ветерана війни встановленого зразка;
- рішення суду про визнання батька( матері) безвісно відсутніми або витяг з Єдиного реєстру осіб, зниклих безвісти.
4.8. Діти, один із батьків яких загинув під час масових акцій громадянського протесту або помер внаслідок поранення, контузії чи каліцтва, одержаних під час масових акцій громадянського протесту (до закінчення навчальних закладів, але не довше ніж до досягнення ними 23 років), відповідно до ст. 44 Закону України «Про вищу освіту» додатково зазначають такі відомості:
- копію свідоцтва про смерть батька (матері);
- копію довідки або посвідчення встановленого зразка члена сім’ї загиблого (померлого) ветерана війни встановленого зразка.
4.9. Діти, зареєстровані як внутрішньо переміщені особи (до закінчення здобуття освіти у такому закладі, але не довше ніж до досягнення ними 23 років), відповідно до ст. 44 Закону України «Про вищу освіту» додатково зазначають такі відомості:
- копію довідки про взяття на облік внутрішньо переміщеної особи.
4.10. Особи, яким призначені соціальні стипендії Верховної Ради України для студентів закладів фахової передвищої, вищої освіти з числа дітей-сиріт та дітей з малозабезпечених сімей відповідно до постанови Верховної Ради України від 24 жовтня 2002 р. № 218-ІV додатково зазначають такі відомості:
- копію розпорядження Кабінету Міністрів України про призначення соціальної стипендії Верховної Ради України студентам закладів фахової передвищої, вищої освіти з числа дітей-сиріт та дітей з малозабезпечених сімей;
4.11. Діти з інвалідністю та особи з інвалідністю І-ІІІ групи додатково зазначають такі відомості:
- копію медичного висновку про дитину з інвалідністю віком до 18 років або копію довідки медико-соціальної експертизи.
4.12. Студенти із сімей, які отримують допомогу відповідно до Закону України «Про державну соціальну допомогу малозабезпеченим сім’ям» додатково зазначають такі відомості:
- довідку органу соціального захисту населення про призначення сім’ї допомоги відповідно до Закону України «Про державну соціальну допомогу малозабезпеченим сім’ям».
4.12.1. Дітей, які проживають у населених пунктах на лінії зіткнення:
- витяг з реєстру територіальної громади, який містить відомості про задеклароване / зареєстроване місце проживання( перебування) особи у населеному пункті на лінії зіткнення.
4.13. Форми для письмових звернень студентів, які претендують на отримання соціальних стипендій з різних підстав, викладено в додатку Б.
4.14. Соціальна стипендія призначається на весь період здобуття освіти, починаючи з місяця звернення за її наданням, і виплачується щомісяця в такому розмірі:
4.15. Студентам Університету, які мають право на призначення соціальних стипендій (крім дітей-сиріт, дітей, позбавлених батьківського піклування, осіб з їх числа, а також студентів (курсантів), які в період здобуття освіти у віці від 18 до 23 років залишилися без батьків (батьки яких померли/оголошені померлими, загинули або пропали безвісти)), - 1180 гривень.
4.16. Студентам Університету:
- з числа дітей-сиріт, дітей, позбавлених батьківського піклування, - 150 відсотків розміру прожиткового мінімуму для дітей віком від 6 до 18 років, установленого законом на 1 січня відповідного календарного року;
- які є особами з числа дітей-сиріт, дітей, позбавлених батьківського піклування, - 150 відсотків розміру прожиткового мінімуму для працездатних осіб, установленого законом на 1 січня відповідного календарного року;
- які в період здобуття освіти у віці від 18 до 23 років залишилися без батьків (батьки яких померли/оголошені померлими, загинули або пропали безвісти), - 150 відсотків розміру прожиткового мінімуму для працездатних осіб, установленого законом на 1 січня відповідного календарного року.
У місяці, в якому студенти Університету з числа дітей-сиріт, дітей, позбавлених батьківського піклування, досягли 18-річного віку, соціальна стипендія виплачується за цей місяць у розмірі 150 відсотків прожиткового мінімуму для дітей віком від 6 до 18 років, установленого законом на 1 січня відповідного календарного року, з наступного місяця - у розмірі 150 відсотків прожиткового мінімуму для працездатних осіб, установленого законом на 1 січня відповідного календарного року.
4.17. Уповноважена особа, що визначена деканом відповідного факультету, приймає документи, передбачені п. 4.3. цього Порядку від осіб, які беруть участь у рейтингу успішності і вперше претендують або поновлюють право на призначення соціальної стипендії, перевіряє їх, формує на кожного студента особову справу. На підставі опрацьованих документів стипендіальна комісія факультету надає пропозиції до стипендіальної комісії Університету щодо призначення відповідній особі соціальної стипендії. За умови позитивного рішення стипендіальної комісії університету на факультеті готується проєкт наказу на призначення соціальної стипендії і надається на підпис ректору. Особові справи у двох примірниках надаються до стипендіального відділу бухгалтерії із фіксацією факту передачі у реєстрі. Копії всіх документів повинні бути завірені підписом декана (визначеної розпорядженням декана уповноваженої особи) і печаткою деканату. Одна завірена копія особової справи в десятиденний строк з дня звернення студента передається до органу Пенсійного фонду України за місцезнаходженням відповідного закладу освіти відповідальним працівником стипендіального відділу бухгалтерії. Друга завірена копія особової справи студента залишається в деканаті.
Університет щомісяця до 5 числа подає до органів соціального захисту населення на паперових та електронних носіях списки студентів, яким призначено соціальну стипендію, за формою згідно з додатком до Порядку використання коштів, передбачених у державному бюджеті для виплати соціальних стипендій студентам закладів вищої освіти, затвердженого Постановою Кабінету Міністрів України від 28 грудня 2016 р. № 1045.
4.18. Органи Пенсійного фонду України щомісяця проводять звіряння даних, внесених до списків студентів, яким призначено соціальну стипендію, з відомостями про таких осіб, що містяться в Єдиному державному автоматизованому реєстрі осіб, які мають право на пільги, і в разі виявлення розбіжностей в даних щодо конкретного студента, не включає його до заявки на виплату до уточнення зазначеної інформації Університетом. Після уточнення даних Університет включає осіб, щодо яких було виявлено розбіжності, до списку на виплату соціальної стипендії на наступний місяць.
4.19. Особливості перерахування на рахунок Університету коштів на виплату соціальних стипендій студентам визначено в Порядку використання коштів, передбачених у державному бюджеті для виплати соціальних стипендій студентам закладів вищої освіти, затвердженого Постановою Кабінету Міністрів України від 28 грудня 2016 р. № 1045.
5. Порядок використання коштів для надання матеріальної допомоги і заохочення в Університеті
5.1. 3 метою підвищення життєвого рівня й заохочення за успіхи в навчанні, участь у громадській, спортивній і науковій діяльності Університет має право надавати матеріальну допомогу й заохочення студентам, аспірантам і докторантам, які навчаються за державним замовленням за денною формою здобуття освіти (з відривом від виробництва) за рахунок коштів (за наявності), передбачених у кошторисі Університету, затвердженому в установленому порядку.
5.2. Порядок використання коштів, передбачених для надання матеріальної допомоги й заохочення, розробляється за погодженням з органами студентського самоврядування і первинною профспілковою організацією студентів, аспірантів, докторантів Університету та затверджується вченою радою Університету.
5.3. Рішення щодо надання матеріальної допомоги й заохочення окремо по кожній особі й кожній виплаті приймає стипендіальна комісія факультету. Після прийняття рішення стипендіальна комісія факультету подає свої пропозиції на розгляд і затвердження стипендіальній комісії Університету.
5.4. Стипендіатам, які мають дітей віком до трьох років і продовжують здобуття освіти за денною формою (з відривом від виробництва), виплачуються щомісячна грошова допомога, передбачена законодавством, і стипендія, призначена згідно з цим Положенням.
5.5. Студентам Університету, які навчалися за державним замовленням і перебувають в академічній відпустці за медичними показаннями відповідно до наказу ректора Університету, у межах коштів, передбачених у кошторисі Університету, затвердженого в установленому порядку, щомісяця виплачується допомога в розмірі 50 % мінімальної ординарної (звичайної) академічної стипендії.
5.6. Студентам з числа дітей-сиріт і дітей, позбавлених батьківського піклування, особам з їх числа, а також особам, які в період здобуття освіти у віці від 18 до 23 років залишилися без батьків, допомога виплачується в розмірі соціальної стипендії, яку вони отримували до початку академічної відпустки за медичними показаннями.
5.7. Особам, зазначеним у пп. 5.5-5.6 цього Положення, які хворіють на туберкульоз, допомога виплачується протягом 10 місяців з дня настання тимчасової непрацездатності в подвійному розмірі.
6. Прикінцеві положення
6.1. Положення затверджується вченою радою Університету за погодженням з органом студентського самоврядування Університету й первинною профспілковою організацією студентів, аспірантів, докторантів Університету й уводиться в дію наказом ректора.
6.2. Контроль за виконанням Положення здійснюють посадові особи Університету в межах своїх повноважень, установлених у посадових інструкціях.
6.3. Зміни й доповнення до цього Положення розглядаються й затверджуються вченою радою Університету й уводяться в дію наказом ректора Університету.
Додаток А
Порядок формування рейтингу успішності студентів
Національного аерокосмічного університету
«Харківський авіаційний інститут»
для призначення академічних стипендій
А.1 Загальні положення
А.1.1. Порядок формування рейтингу успішності студентів Національного аерокосмічного університету «Харківський авіаційний інститут» для призначення академічних стипендій (далі – Порядок) розроблено згідно з «Порядком призначення і виплати стипендій», затвердженого постановою Кабінету Міністрів України від 12 липня 2004 р. № 882 «Питання стипендіального забезпечення» (у редакції постанови Кабінету Міністрів України від 28 грудня 2016 р. № 1050, зі змінами) (далі – Порядок КМУ), Законом України «Про вищу освіту», Примірним порядком формування рейтингу успішності, затвердженим Міністерством освіти і науки України та інших законодавчих актів, що стосуються питань призначення й виплати стипендій.
А.1.2. Цей Порядок є складовою частиною «Положення про правила призначення і виплати стипендій здобувачам вищої освіти Національного аерокосмічного університету «Харківський авіаційний інститут» (далі – Положення) і створений з урахуванням вимог Примірного порядку формування рейтингу успішності, затвердженого Міністерством освіти і науки України.
А.1.3. У цьому Порядку розглядаються загальні питання з організації і формування рейтингу успішності студентів в Університеті за освітніми ступенями «бакалавр» і «магістр». У цьому Порядку визначено єдині для всіх факультетів Університету підходи до формування й використання рейтингу успішності студентів, що впроваджується з метою підвищення якості освіти й виплати стипендій відповідно до чинного законодавства України.
А.1.4. Рейтинг успішності є інструментом управління освітнім процесом, який передбачає ранжування студентів за результатами оцінювання їх успішності з кожного навчального предмета (дисципліни) з урахуванням участі в науковій, науково-технічній діяльності, громадському житті й спортивній діяльності.
А.2 Стипендіальний фонд
А.2.1. Університет щомісячно розраховує стипендіальний фонд для призначення академічних стипендій на основі рейтингу успішності здобувачів вищої освіти з урахуванням:
– розмірів академічних стипендій, затверджених в установленому порядку Кабінетом Міністрів України;
– видатків на виплату академічних стипендій, затверджених навчальному закладу в установленому порядку;
– затвердженого ректором Університету реєстру осіб, яким в установленому порядку призначено академічні стипендії за результатами останнього навчального семестру, та їх успішності;
– реєстру осіб, які відповідно до рішення ректора Університету протягом певного періоду зберігають право на отримання академічних стипендій.
А.2.2. Місячний обсяг стипендіального фонду Університету повинен забезпечувати виплату академічних стипендій:
– установленому ліміту стипендіатів;
– за особливі успіхи в навчанні, у тому числі заснованих Президентом України, Верховною Радою України, Кабінетом Міністрів України, розміри й порядок призначення яких визначаються окремими нормативно-правовими актами;
– особам, призваним на військову службу у зв’язку з оголошенням мобілізації, і яким виплачується академічна стипендія в розмірі, установленому за результатами здобуття освіти в останньому перед призовом навчальному семестрі, протягом терміну перебування на військовій службі;
– особам, які протягом попереднього навчального семестру отримували академічну стипендію і внаслідок тимчасової непрацездатності, підтвердженої довідкою закладу охорони здоров’я, не склали семестровий контроль у строк, визначений у навчальному плані, а також перерахунок коштів і виплату академічної стипендії в повному обсязі в разі її призначення після ліквідації академічної заборгованості після припинення тимчасової непрацездатності;
– особам, які реалізували право на академічну мобільність і щодо яких стипендіальною комісією прийнято позитивне рішення стосовно виплати в повному обсязі академічної стипендії, яку не було виплачено за весь період їх здобуття освіти за програмою академічної мобільності в іншому навчальному закладі на території України або поза її межами відповідно до абз. 8 п. 14 Порядку КМУ.
А.2.3. До раніше сформованих належать зобов’язання з виплати академічних стипендій студентам:
– раніше сформовані на основі рейтингу успішності студентів;
– перед особами, які є іноземцями і навчаються в Університеті відповідно до міжнародних договорів України або актів Кабінету Міністрів України, і виплата стипендій яким здійснюються відповідно до зазначених документів;
– перед особами, призваними на військову службу у зв’язку з оголошенням мобілізації, протягом терміну перебування на військовій службі, яким виплачується стипендія в розмірі, установленому за результатами здобуття освіти в останньому перед призовом навчальному семестрі;
– перед особами, які протягом попереднього навчального семестру отримували академічну стипендію і внаслідок тимчасової непрацездатності, підтвердженої довідкою закладу охорони здоров’я, не склали семестровий контроль у строк, визначений у навчальному плані, а також в разі призначення академічної стипендії після ліквідації академічної заборгованості, якщо здійснюється перерахунок коштів і виплата академічної стипендії в повному обсязі за попередні місяці;
– перед особами, які реалізували право на академічну мобільність, щодо яких прийнято позитивне рішення стипендіальної комісії про виплату в повному обсязі стипендії, яку не було виплачено за весь період їх здобуття освіти за програмою академічної мобільності в іншому навчальному закладі на території України або поза її межами відповідно до абз. 8 п. 14 Порядку КМУ;
– щодо заборгованості з виплати стипендії, яку не було виплачено на початок поточного місяця.
При розрахунку стипендіального фонду враховується припинення зобов’язань з виплати академічних стипендій студентам в установлених законодавством випадках.
А.2.4. До зобов’язань з виплати академічних стипендій студентам, сформованих у поточному місяці, належать:
– сформовані в поточному місяці на основі рейтингу успішності студентів за результатами семестрового контролю до місяця, у якому закінчується складання наступного семестрового контролю або закінчення здобуття освіти включно, або на поточний місяць;
– сформовані в поточному місяці перед особами, які мають право на призначення академічної стипендії після ліквідації академічної заборгованості до місяця, у якому закінчується складання наступного семестрового контролю або закінчення здобуття освіти включно, або на поточний місяць;
– сформовані в поточному місяці перед особами, яких було раніше призвано на військову службу у зв’язку з оголошенням мобілізації, якщо таким студентам було призначено академічну стипендію за результатами семестрового контролю, який передував перериванню здобуття освіти, до місяця завершення наступного семестрового контролю включно або завершення здобуття освіти, а також в інших випадках, передбачених законодавством.
А.3 Ліміт стипендіатів
А.3.1. Ліміт стипендіатів визначає частку студентів денної форми здобуття освіти, які навчаються за державним замовленням на певному факультеті, курсі за певною спеціальністю (предметною спеціальністю, спеціалізацією) і набувають права на призначення академічної стипендії до місяця завершення наступного семестрового контролю включно або завершення здобуття освіти.
А.3.2. Розрізняють такі види лімітів стипендіатів:
– загальний ліміт стипендіатів – приведений до кількості бюджетних місць для всіх факультетів, курсів і спеціальностей ліміт стипендіатів, яким буде призначатися академічна стипендія за результатами семестрового контролю на основі здобутого ними рейтингового бала, включаючи академічну стипендію за особливі успіхи в навчанні;
– ліміт стипендіатів, яким буде призначатись академічна стипендія за особливі успіхи в навчанні на основі здобутого ними рейтингового бала (може встановлюватися різний для факультетів, курсів і спеціальностей);
– ліміт стипендіатів, що навчаються за скороченим терміном здобуття освіти;
– ліміт стипендіатів, яких зараховано на перший рік здобуття освіти за певним рівнем освіти (бакалавр, магістр) і яким до першого семестрового контролю буде призначатися академічна стипендія на основі конкурсного бала, здобутого під час вступу до навчального закладу.
Ліміти стипендіатів установлюються вченою радою Університету. Стипендіальна комісія Університету доводить установлені ліміти стипендіатів кожному факультету пропорційно до кількості студентів, які навчаються за державним замовленням.
А.3.3. Загальний ліміт стипендіатів установлюється у відсотках (у діапазоні від 40 % до 45 %) від фактичної кількості студентів денної форми здобуття освіти, які навчаються за державним замовленням на певному факультеті, і розподіляється стипендіальною комісією факультету по курсах за певною спеціальністю станом на перше число місяця, що йде за датою закінчення семестрового контролю згідно з навчальними планами для відповідних факультетів, курсів і спеціальностей.
А.3.4. Стипендіальна комісія факультету визначає кількість стипендіатів (включаючи академічну стипендію за особливі успіхи в навчанні) на певному курсі за певною спеціальністю шляхом округлення до цілого числа в бік зменшення добутку ліміту стипендіатів на фактичну кількість студентів денної форми здобуття освіти, які навчаються за державним замовленням на певному факультеті, курсі за певною спеціальністю станом на перше число місяця, що йде за датою закінчення семестрового контролю або приступили до здобуття освіти через десять днів після його початку (для першокурсників за певним рівнем освіти).
А.3.5. У разі одночасної наявності на певному факультеті, курсі за певною спеціальністю студентів, які навчаються за повним і скороченим термінами здобуття освіти, ліміти стипендіатів для них розраховуються окремо. За рішенням стипендіальної комісії Університету спільно може бути розраховано ліміт стипендіатів для різних курсів за певною спеціальністю, якщо відповідні студенти складали семестровий контроль за однаковим навчальним планом.
У разі наявності двох осіб на курсі за певною спеціальністю кількість стипендіатів становить одну особу.
А.3.6. З урахуванням наявних видатків на стипендіальне забезпечення ліміт стипендіатів і ліміт стипендіатів, яким буде призначатись академічна стипендія за особливі успіхи в навчанні, можуть підвищуватися за рішенням стипендіальної комісії Університету терміном на один місяць з наданням права окремим студентам на призначення академічної стипендії (заміну академічної стипендії на академічну стипендію за особливі успіхи в навчанні) у поточному місяці.
А.3.7. Право на призначення академічної стипендії до завершення здобуття освіти мають студенти, для яких навчальними планами для відповідних факультетів, курсів і спеціальностей не передбачається надалі проведення семестрового контролю (атестація здобувачів і захист практики перед нею не є семестровим контролем).
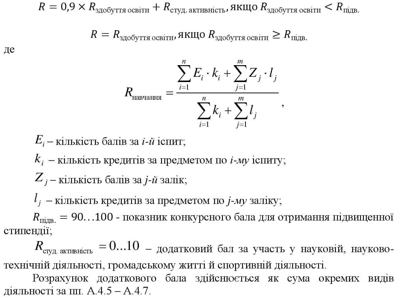
А.4 Рейтинг успішності
А.4.1. Рейтинг успішності студентів першого року здобуття освіти усіх ступенів до першого семестрового контролю формується на основі конкурсного бала, отриманого ними під час вступу на здобуття освіти.
А.4.2. Рейтинги успішності студентів для призначення академічних стипендій на наступні навчальні семестри складаються за результатами останнього семестрового контролю за кожним факультетом, курсом і за кожною спеціальністю на основі підсумкових оцінок з дисциплін (навчальних предметів), захистів курсових робіт (проєктів) і звітів з практики з урахуванням участі в науковій, науково-технічній діяльності, громадському житті й спортивній діяльності. Перелік показників оцінювання навчальних досягнень містить усі екзаменаційні оцінки, оцінки за диференційовані заліки, заліки, курсові роботи (проєкти), захисти практик тощо. Оцінку за захист практики, що проходила після семестрового контролю, має бути враховано в наступному семестровому контролі.
А.4.3. До рейтингу успішності включаються всі студенти, які навчаються на певній спеціальності і курсі в межах факультету за денною формою здобуття освіти, крім осіб, які:
– до кінця тижня підсумкового контролю отримали менше ніж 60 балів за Європейською кредитно-трансферною системою (далі – ЄКТС) за будь-якою дисципліною – ці студенти вважаються такими, що мають академічну заборгованість і зобов’язані проходити процедуру семестрового контролю з метою ліквідації академічної заборгованості. У випадку ліквідації академічної заборгованості в період семестрового контролю та канікул, тобто до початку наступного семестру, вони зберігають право бути включеними до рейтингу успішності для отримання тільки соціальної стипендії (за наявністю підстав), до рейтингу успішності на призначення академічної стипендії такі студенти не включаються;
– виконали навчальне навантаження в кредитах ЄКТС за поточний навчальний рік, семестр або з початку здобуття освіти в обсязі, меншому ніж мінімальний норматив, установлений навчальним планом для відповідного факультету, семестру й спеціальності.
А.4.4. Рейтинговий бал студента R розраховується за формулою

Розрахунок додаткового бала здійснюється як сума окремих видів діяльності за пп. А.4.5 – А.4.7.
А.4.5. Правила призначення додаткових балів за участь в науковій, науково-технічній діяльності.
А.4.5.1. Участь у наукових заходах визначається кількістю виконаних робіт, рівнем заходу, індивідуальними здобутками студента протягом навчального семестру.
А.4.5.2. У разі виходу наукової статті, участі студента в науковій конференції в міжсеместровий період відповідні бали зараховуються в наступний семестр.
А.4.5.3. Бали за участь (перемогу) у Всеукраїнському конкурсі наукових робіт або Всеукраїнській олімпіаді нараховуються за поданням проректора з наукової роботи.
А.4.5.4. Бали за участь у конференціях і за публікації нараховуються за поданням проректора з наукової роботи.
А.4.5.5. Для нарахування додаткових балів студентам в рейтингу успішності за участь в науковій та науково-технічній діяльності необхідно:
– заступникам деканів з науки факультетів, керівникам відповідних підрозділів подати список претендентів із зазначенням кількості балів і підстав для затвердження проректору з наукової роботи (разом з вищезазначеними даними надаються відповідні підтверджувальні документи щодо наукових заходів і ступеня участі студентів у науковій, науково-технічній діяльності);
– стипендіальним комісіям факультетів розглянути затверджений список претендентів на своєму засіданні.
А.4.5.6. Навчально-аналітичний відділ подає список студентів, які претендують на отримання додаткових балів за участь (перемогу) у Всеукраїнському конкурсі наукових робіт або Всеукраїнській олімпіаді, для затвердження проректору з наукової роботи (разом з вищезазначеними даними надаються відповідні підтверджувальні документи щодо наукових заходів і ступеня участі студентів у науковій, науково-технічній діяльності). Стипендіальні комісії факультетів розглядають затверджений список претендентів на своєму засіданні.
А.4.5.7. Бали за перемогу в конкурсі «Кращий студент ХАІ» нараховуються за поданням голови профкому студентів Університету.
А.4.5.8. Бали за постійну особисту участь у роботі авіамодельного та ракетомодельного гуртків, лабораторії технічної творчості студентів, парапланерного і дельтапланерного клубів, студентського конструкторського бюро Університету нараховуються за поданням керівника Студентського конструкторського бюро Університету.
А.4.5.9. При позитивному рішенні стипендіальні комісії факультетів ураховують додаткові бали при розрахунку рейтингу успішності студентів.
А.4.5.10. Кількість додаткових балів за участь в науковій і науково-технічній діяльності наведено в таблиці А.1.
Таблиця А.1 – Участь в науковій, науково-технічній діяльності
| Показник | Кількість балів |
| Переможець (призер) в I турі Всеукраїнської студентської олімпіади | 2 |
| Переможець (призер) І туру Всеукраїнського конкурсу студентських наукових робіт | 2 |
| Переможець міжнародного наукового конкурсу / олімпіади / хакатону / стартапу поза межами України: – І місце – ІІ місце – ІІІ місце |
10 9 8 |
| Переможець ІІ туру Всеукраїнського конкурсу наукових студентських робіт / олімпіад: – І місце – ІІ місце – ІІІ місце |
8 6 4 |
| Участь у конференціях, семінарах, у тому числі кафедральних. | 1 |
| Переможець в інших наукових та освітніх конкурсних заходів Всеукраїнського рівня: – І місце – ІІ місце – ІІІ місце |
4 3 2 |
| Публікація в науковому виданні, що реферується міжнародними наукометричними базами Scopus або Web of Science – особисто – у колективі авторів |
10 5 |
| Публікація в міжнародному реферованому науковому виданні, що видається поза межами України: – особисто – у колективі авторів |
8 4 |
| Публікація в українському науковому виданні, що визнається ДАК України (при наявності декількох статей в одному журналі зараховується лише одна): ‒ особисто ‒ у колективі авторів |
6 3 |
| Публікація патенту на винахід: – особисто – у колективі авторів |
6 3 |
| Публікація патенту на корисну модель: – особисто – у колективі авторів |
4 2 |
| Публікація авторського свідоцтва на твір: – особисто ‒ у колективі авторів |
4 1 |
| Публікація тез у збірнику матеріалів наукової конференції, що реферується міжнародними наукометричними базами Scopus або Web of Science (при наявності декількох тез в одному збірнику зараховується лише одні): ‒ особисто ‒ у колективі авторів |
6 3 |
| Публікація тез у збірнику матеріалів наукової конференції, поза межами України (при наявності декількох тез в одному збірнику зараховується лише одні): ‒ особисто ‒ у колективі авторів |
4 2 |
| Публікація тез у збірнику матеріалів міжнародної/ загальнонаціональної наукової конференції: ‒ особисто ‒ у колективі авторів |
2 1 |
| Постійна особиста участь у роботі авіамодельного і ракетомодельного гуртків, лабораторії технічної творчості студентів, парапланерного і дельтапланерного клубів, студентського конструкторського бюро Університету, у тому числі, зайняття призового місця у змаганнях з технічної творчості, нагородження дипломом, грамотою тощо за участь у змаганнях |
5
10 |
А.4.6. Правила призначення додаткових балів за участь у громадському житті.
А.4.6.1. Участь студента в громадському житті визначається його активністю протягом навчального семестру, за результатами якого розраховуються додаткові бали при розрахунку рейтингу успішності.
А.4.6.2. Органи первинної профспілкової організації студентів, органи студентського самоврядування, завідувачі кафедр і декани подають список студентів, які претендують на отримання додаткових балів за участь у громадській діяльності, до стипендіальної комісії факультету.
На вимогу стипендіальної комісії за необхідності разом з вищезазначеними даними надаються відповідні підтверджувальні документи щодо участі студентів у громадському житті.
А.4.6.3. Якщо студент має право на додатковий бал за участь у громадському житті лише за формальними ознаками (займання виборної посади без реальної участі в громадському житті), стипендіальна комісія факультету за своїм вмотивованим рішенням вправі зменшити або не враховувати у його рейтинговому балі відповідні додаткові бали за участь у громадському житті та звернутися до відповідного органу студентського самоврядування або органу первинної профспілкової організації з пропозицією переобрання особи на виборній посаді.
А.4.6.4. Стипендіальні комісії факультетів розглядають список претендентів на своєму засіданні.
При позитивному рішенні стипендіальні комісії враховують додаткові бали при розрахунку рейтингу успішності студентів.
А.4.6.5. Кількість додаткових балів за участь у громадському житті наведено в таблиці А.2.
Таблиця А.2 – Участь у громадському житті
| Показник | Кількість балів |
| Староста групи | 3 |
| Профорг групи | 1 |
| Студент, який займається документообігом спеціального призначення (факультет № 4) протягом усього навчального семестру | 1 |
| Голова студентської ради Університету, голови профспілкових бюро студентів факультетів, голови студентських рад гуртожитків | 10 |
| Голови департаментів профкому студентів Університету, голови комісій студентської ради Університету, заступник голови профкому студентів Університету, заступник голови студентської ради Університету | 6 |
| Голови департаментів профспілкових бюро студентів факультетів, голови комісій студентських рад гуртожитків, заступники голів профспілкових бюро студентів факультетів, заступники голів студентських рад гуртожитків | 2–4 |
| Члени департаментів профкому студентів, студентської ради Університету, члени департаментів профспілкових бюро студентів факультетів, члени департаментів студентських рад гуртожитків | 1–3 |
| Особи, які брали участь протягом усього навчального семестру в організації і проведенні заходів, що проводяться на рівні факультетів та Університету | 2 |
| Особи, які входили протягом усього навчального семестру до складу ДНД Університету | 5 |
| Особи, які входили протягом усього навчального семестру до складу оркестру Університету | 7 |
| Особи, які брали участь у роботі зонального трудового загону Університету «Орбіта» | 5 |
| Переможці конкурсу «Кращий студент ХАІ» | 10 |
А.4.7. Правила призначення додаткових балів за участь у спортивній діяльності:
А.4.7.1. Участь студента у спортивній діяльності визначається його здобутками протягом навчального семестру, за результатами якого розраховуються додаткові бали при розрахунку рейтингу успішності.
А.4.7.2. Кількість додаткових балів за участь у спортивній діяльності наведено в таблиці А.3. Бали нараховуються за поданням помічника ректора із забезпечення якості освіти.
А.4.7.3. Для нарахування додаткових балів у рейтингу успішності за участь у спортивній діяльності необхідно:
– завідувачу кафедри фізічного виховання, сторту та здоровя, заступникам деканів факультетів з виховної роботи, керівникам спортивних секцій, гуртків подати список претендентів із зазначенням кількості балів і підстав для затвердження профільному проректору (разом з вищезазначеними даними надаються відповідні підтверджувальні документи щодо спортивних заходів і ступеня участі студентів у спортивній діяльності);
– стипендіальним комісіям факультетів розглянути список претендентів на своєму засіданні.
А.4.7.4. При позитивному рішенні стипендіальні комісії враховують додаткові бали при розрахунку рейтингу успішності студентів.
Таблиця А.3 – Участь у спортивній діяльності
| Показник | Кількість балів |
| Учасник міжнародних змагань у складі збірної України; І місце чемпіонату, першості, кубку або Універсіади України | 10 |
| ІІ–ІІІ місце чемпіонату, першості, кубку або Універсіади України; І місце Всеукраїнського турніру | 8 |
| ІІ–ІІІ місце Всеукраїнського турніру | 6 |
| І місце чемпіонату, першості, кубку області (міста), спартакіади області серед студентів ЗВО у складі збірної Університету | 5 |
| ІІ місце чемпіонату, першості, кубку області (міста), спартакіади області серед студентів ЗВО у складі збірної Університету | 4 |
| ІІІ місце чемпіонату, першості, кубку області (міста), спартакіади області серед студентів ЗВО у складі збірної Університету; І–ІІІ місце обласного турніру | 3 |
| Участь у спортивних заходах Університету | 2 |
| Участь у спортивних заходах факультету | 1 |
А.4.8. За відсутності в Університеті інформації про участь студента в науковій, науково-технічній діяльності, громадському житті й спортивній діяльності, він має право звернутися з письмовою заявою до органів студентського самоврядування та/або первинної профспілкової організації студентів Університету, а також до посадових осіб Університету, що мають повноваження подавати дані про участь студента в науковій, науково-технічній діяльності, громадському житті й спортивній діяльності з проханням розглянути його питання та з обґрунтуванням своєї наукової, громадської, спортивної роботи у семестрі, а також додати підтверджувальні документи.
А.4.9. Якщо сума балів студента за участь в науковій, науково-технічній діяльності, громадському житті й спортивній діяльності перевищує 10 балів, то його додатковий бал встановлюється таким, що дорівнює 10 балів.
А.4.10.. У рейтингу успішності студенти впорядковуються за незростанням рейтингового бала.
А.4.11 У разі важливості розташування студентів у рейтингу успішності для призначення стипендій вища позиція надається особі з більшим значенням складової за навчальні досягнення. При неможливості визначення місця в рейтингу за цим показником рішення приймає стипендіальна комісія.
А.4.12. Рейтинг успішності оприлюднюється на офіційному веб-сайті Університету не пізніше ніж через три робочих дні після його затвердження стипендіальною комісією Університету.
А.4.13. Стипендіальна комісія факультету приймає зауваження від студентів стосовно формування рейтингу успішності і вносить виправлення за необхідності протягом наступного робочого дня після оприлюднення рейтингу успішності. Спірні питання щодо визначення індивідуального рейтингу успішності студентів за їх заявою вирішує стипендіальна комісія Університету.
А.4.14. Остаточне затвердження рейтингу успішності студентів здійснюється ректором Університету не пізніше ніж на третій день після його оприлюднення.
Додаток А Б
Форми заяв для призначення соціальної стипендії
з підстав, що визначено законодавством для отримання пільг і гарантій
на стипендіальне забезпечення згідно з нормативно-правовими актами
Б.1 Форма заяви для особи, яку визначено внутрішньо переміщеною

Б.2 Форма заяви для особи, яку визначено учасником бойових дій

Б.3 Форма заяви для особи, яка є дитиною учасника бойових дій

Б.4 Форма заяви для особи, яка є дитиною, один із батьків якої загинув (пропав безвісти) внаслідок бойових дій чи збройних конфліктів або помер унаслідок поранення, контузії чи каліцтва, одержаних у районі проведення бойових дій чи збройних конфліктів, а також унаслідок захворювання, одержаного під час бойових дій

Б.5 Форма заяви для особи, яка є дитиною, один із батьків якої загинув під час масових акцій громадянського протесту або помер унаслідок поранення, контузії чи каліцтва, одержаних під час масових акцій громадянського протесту


Б.6 Форма заяви для особи, яка є шахтарем і має стаж підземної роботи не менш ніж три роки

Б.7 Форма заяви для особи, яка є дитиною шахтаря, що має стаж підземної роботи не менш ніж 15 років

Б.8 Форма заяви для особи, яка є дитиною шахтаря, що загинув унаслідок нещасного випадку на виробництві

Б.9 Форма заяви для особи, яка є дитиною шахтаря, що є інвалідом І або ІІ групи

Б.10 Форма заяви для особи, яка є дитиною, що потірпіла від чорнобильської катастрофи

Б.11 Форма заяви для особи, яка є дитиною-сиротою

Б.12 Форма заяви для особи, яка є дитиною, що позбавлена батьківського пілкування

Б.13 Форма заяви для особи, яка в період здобуття освіти у віці від 18 до 23 років залишилася без батьків

Б.14 Форма заяви для особи, яка є особою, якій призначено соціальну стипендію Верховної Ради України для студентів закладів фахової передвищої, вищої освіти з числа дітей-сиріт та дітей з малозабезпечених сімей відповідно до постанови Верховної Ради України від 24 жовтня 2002 року № 218-IV у такому вигляді:


Б.15 Форма заяви для особи, яка є дитиною з інвалідністю або особою з інвалідністю I-III групи у такому вигляді:

Б.16 Форма заяви для особи, яка є студентом із сімей, які отримують допомогу відповідно до Закону України «Про державну соціальну допомогу малозабезпеченим сім’ям» у такому вигляді:

Б.17 Форма заяви для особи, яка в період здобуття освіти у віці від 18 до 23 років залишилася без батьків (батьки якої померли/оголошені померлими, загинули або пропали безвісті)
